実際の契約案件を具体的に見ていきたい。
まずは、「有明体操競技新築工事」のための設計業務である。これはプロポーザル方式であり、プロポーザル方式というのは、この設計業務を発注者の仕様書に基づいて、どのように設計し、設計図に落とし、請負工事契約を結ぶための入札図書を作ることが最終成果品となるのだが、これをどのようにするのか提案するのかを競うのがプロポーザル方式である。
プロポーザル方式というからには、落札の条件に《価格》は条件として含まれていないはずで、予定価格の範囲内であれば、《プロポーザル》(提案)の優劣のみで決定される随意契約であり、ブログのその2で書いた「調達情報の総括表」で競争契約に分類されているのは、おかしいと感じる。何か理由があるのだろうか。

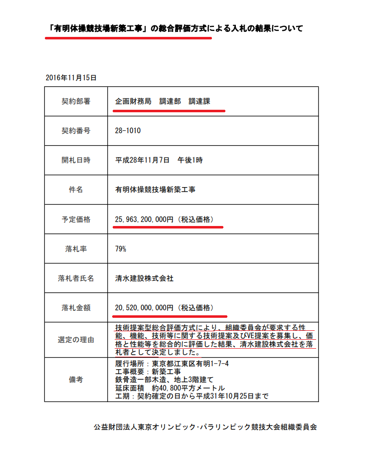
次は、東京都が発注したらしい「有明体操競技新築工事」の本体工事である。これも「総合評価落札方式」で、205億円で落札されている。この案件は、こちらも、応札者が1社のみだったか、複数社あったのか記述されていない。

下は、「スポーツプレゼンテーション実施の検討に向けた基本計画策定支援業務委託」契約を総合評価落札方式で実施したもの。2千万円で電通が落札している。他社より有利と認められたと書かれており、複数社の競争があったとされている。また、「事業者選定実施要領」というのは、入札説明図書のようなものなのだろうか。

下は、「Tokyo2020 ブランドデザイン開発にかかる業務委託」契約を総合評価方式で入札したものだ。やはり、電通が5,400万円で落札している。

下は、契約金額が公表されていない「聖火リレー実施運営業務等委託」契約である。電通が契約して、3年間にわたり行っているいるのだが、契約金額が書かれていない。聖火リレーは全国で長期間おこなわれた納税者誰もが知っているもので、金額を知りたい。

上記のうち、「有明体操競技新築工事」の基本設計がプロポーザル方式契約と、東京都が施主になっている「有明体操競技新築工事」の本体工事の総合評価落札方式の契約を除き、「提案書が他者よりも優位と認められた・・」と書かれているが、調べた範囲ではすべて同じように記述されており、1社応札のケースがあった方が自然に思われる。
その4では、公益財団法人の情報公開の義務について触れたい。

